

- 依存が外側から内側にしか向かない
- 内側は、外側について何も知らない
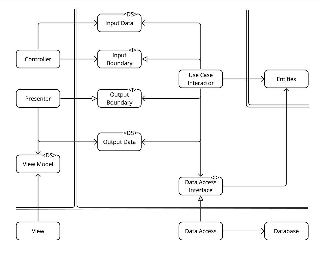
- 中央から順に、
- Enterprise Business Rules : Entities
- 他の何にも依存しない、システムの普遍的なドメイン
- クリーンアーキテクチャでは値オブジェクトもここらしい
- Application Business Rules : Use Cases
- エンティティに関するデータの入出力をどうにかする?
- Interface Adapters : Controllers / Gateways / Presenters
- 外/内側からもらってきたデータを、その逆(内/外)側が使えるような形に加工する
- Frameworks & Drivers : DB, UI, etc…
- Enterprise Business Rules : Entities
例:
- UI層はControllerからユーザーのリストを受け取ってHTMLに加工する
- Controllerは、自身が返却したユーザーのリストがHTMLに加工されることを知らない
- Controllerは何らかの方法でデータを取得する
- どこから取得するかは知らない(ファイルかもしれないし、データベースかもしれない)
- これはどういうこと?DB層とかからDIされるから、ということ?
- どこから取得するかは知らない(ファイルかもしれないし、データベースかもしれない)